Skip to content

Problem 6: Variable Velocity

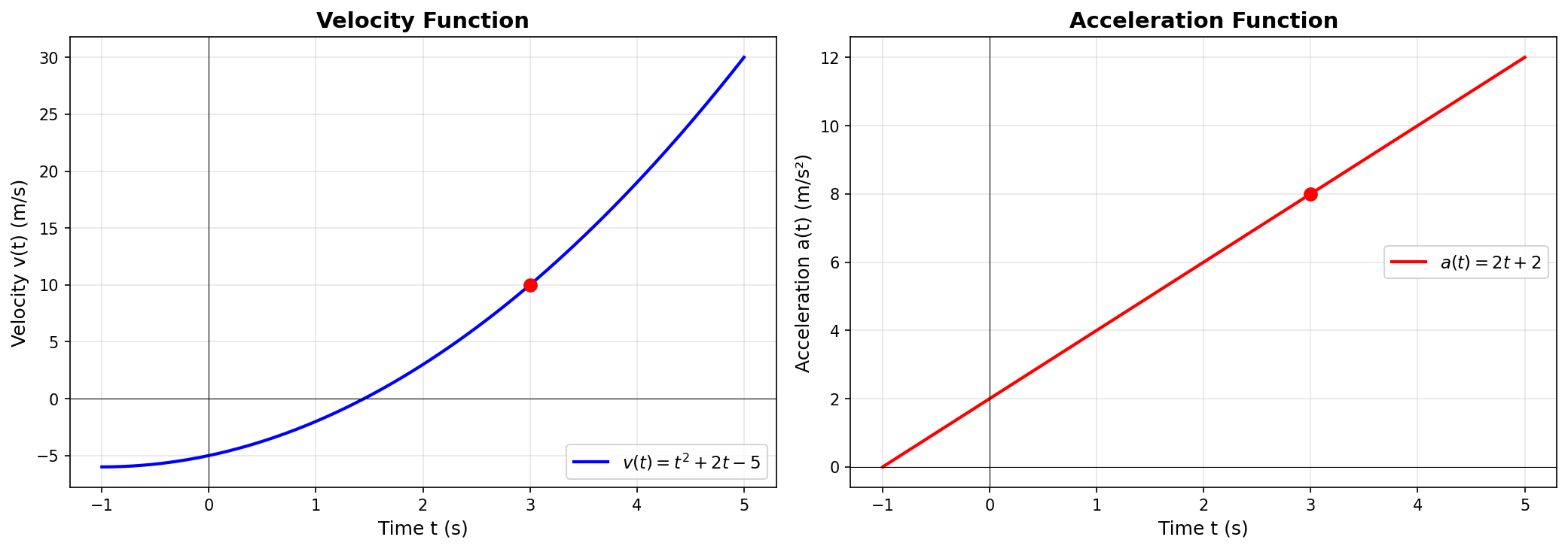
We are given the velocity function \(v(t)=t^2+2t-5\) and the initial position \(x(0)=4\).

We want:

  1. The position at \(t=3\), i.e. \(x(3)\).
  2. The acceleration at \(t=3\), i.e. \(a(3)\).

1) Position from velocity theory

Velocity is the derivative of position:

\[ v(t)=\frac{dx}{dt} \]

So:

\[ \frac{dx}{dt}=t^2+2t-5 \]

Integrate both sides with respect to \(t\):

\[ x(t)=\int (t^2+2t-5)\,dt \]

Compute the integral term-by-term:

\[ \int t^2\,dt=\frac{t^3}{3},\qquad \int 2t\,dt=t^2,\qquad \int (-5)\,dt=-5t \]

So the general position function is:

\[ x(t)=\frac{t^3}{3}+t^2-5t+C \]

Use the initial condition \(x(0)=4\):

\[ x(0)=\frac{0^3}{3}+0^2-5\cdot 0 + C = C = 4 \]

Therefore:

\[ x(t)=\frac{t^3}{3}+t^2-5t+4 \]

Now evaluate at \(t=3\):

\[ x(3)=\frac{3^3}{3}+3^2-5\cdot 3+4 =\frac{27}{3}+9-15+4 =9+9-15+4 \]

Compute: $$ 9+9=18,\qquad 18-15=3,\qquad 3+4=7 $$

So:

\[ x(3)=7 \]

2) Acceleration from velocity

Acceleration is the derivative of velocity:

\[ a(t)=\frac{dv}{dt} \]

Differentiate:

\[ v(t)=t^2+2t-5 \quad\Rightarrow\quad a(t)=2t+2 \]

Evaluate at \(t=3\):

\[ a(3)=2\cdot 3 + 2 = 8 \]

Final answers

\[ x(3)=7 \]
\[ a(3)=8 \]

Plot the velocity and acceleration

Velocity and Acceleration Plots